Serverless Architectures for Notifications Design Using AWS - A Complete Guide for Developer

In the world of modern software engineering, establishing a robust notification infrastructure is a strategic necessity. Notification systems, whether for web or mobile applications, play a vital role in user engagement. However, building and managing these systems can be challenging. This article explores the benefits of leveraging serverless architectures in the context of notification systems, highlighting real-world examples and technical insights.
Benefits of Serverless Architectures for Notifications
Scalability and Elasticity
Notification traffic can be highly variable, often surging during events or specific times of day. A serverless architecture provides the scalability and elasticity required to handle these peaks gracefully. Let's delve into how serverless platforms like AWS Lambda can be used for notification logic.
Code Example 1: AWS Lambda Function for Sending Notifications
import boto3
sns = boto3.client('sns')
def send_notification(event, context):
user_id = event['user_id']
message = event['message']
# Custom notification logic here
response = sns.publish(
TopicArn='arn:aws:sns:us-east-1:123456789012:MyTopic',
Message=message,
Subject='Notification',
MessageStructure='string'
)
return {
'statusCode': 200,
'body': f'Notification sent to user {user_id}'
}
In this example, an AWS Lambda function is triggered to send a notification. The serverless platform manages the scaling, allowing you to focus on the notification logic.
Real-world Example: WhatsApp's New Feature Announcement
Consider WhatsApp's recent announcement of a new feature. Within hours, millions of users receive notifications. A serverless architecture scales effortlessly to handle this surge, ensuring every user gets timely updates.
Cost-Efficiency
Traditional server-based architectures involve provisioning servers to handle the maximum expected load. This often leads to underutilized resources and increased operational costs. Serverless architectures charge only for actual usage, making them cost-efficient.
Real-world Example: Coca-Cola's Cost Savings
Coca-Cola, a global brand, reduced its notification system's operational costs by 65% by switching to a serverless architecture. They now only pay for executed function invocations, significantly lowering their expenses.
Operational Overhead Reduction
Managing servers, patching, and handling infrastructure maintenance can be time-consuming. In a serverless architecture, these responsibilities are shifted to the cloud provider, reducing operational overhead.
Code Example 2: Automating Serverless Deployments with AWS SAM
AWSTemplateFormatVersion: '2010-09-09'
Transform: 'AWS::Serverless-2016-10-31'
Resources:
MyServerlessFunction:
Type: 'AWS::Serverless::Function'
Properties:
Handler: index.send_notification
Runtime: python3.8
Events:
MyNotificationEvent:
Type: S3
Properties:
Bucket: my-bucket
Events: s3:ObjectCreated:*
Outputs:
NotificationFunction:
Description: "My Notification Lambda Function ARN"
Value:
Fn::GetAtt:
- MyServerlessFunction
- Arn
In this AWS SAM (Serverless Application Model) template, we define a serverless function with an S3 event trigger. This YAML-based configuration automates deployments, reducing the operational load.
Real-world Example: CloudCore's Serverless Transformation
CloudCore, an enterprise, transitioned to a serverless architecture, reducing its operational team's workload by 30%. They now focus more on optimizing notification strategies rather than infrastructure maintenance.
Components of a Serverless Notification System
A serverless notification system comprises various components that work in harmony to deliver messages efficiently. Let's explore these components with real-world examples.
Lambda Functions
AWS Lambda functions are the heart of a serverless notification system. They execute the notification logic when triggered.
Real-world Example: Netflix's Content Recommendations
Netflix uses Lambda functions for personalized content recommendations. When a user's preferences change, Lambda functions trigger notifications about recommended shows, improving user engagement.
Code Example 3: Lambda Function with Event Trigger
import boto3
sns = boto3.client('sns')
def send_notification(event, context):
user_id = event['user_id']
message = event['message']
# Custom notification logic here
response = sns.publish(
TopicArn='arn:aws:sns:us-east-1:123456789012:MyTopic',
Message=message,
Subject='Notification',
MessageStructure='string'
)
return {
'statusCode': 200,
'body': f'Notification sent to user {user_id}'
}
In this code example, we create a Lambda function that sends notifications when triggered by an event.
API Gateway
API Gateway acts as a bridge between clients and serverless functions. It enables secure and efficient communication with the notification system.
Real-world Example: Spotify's API Gateway
Spotify's API Gateway allows developers to integrate with their notification system effortlessly. It provides endpoints for sending notifications, giving developers control over the user experience.
Code Example 4: Defining an API Gateway Endpoint
MyApi:
Type: AWS::ApiGateway::RestApi
Properties:
Name: MyNotificationApi
MyResource:
Type: AWS::ApiGateway::Resource
Properties:
RestApiId: !Ref MyApi
ParentId: !GetAtt MyApi.RootResourceId
PathPart: 'notifications'
In this AWS CloudFormation template, we define an API Gateway endpoint for notifications.
Data Storage
For notification systems, data storage is essential for storing user preferences, subscription data, and notification information. While serverless systems are primarily event-driven, you might need to persist data for personalization.
Code Example 5: Using Amazon DynamoDB for Storing User Preferences
import boto3
dynamodb = boto3.client('dynamodb')
def save_user_preferences(user_id, preferences):
response = dynamodb.put_item(
TableName='UserPreferences',
Item={
'UserId': {'S': user_id},
'Preferences': {'S': preferences}
}
)
return response
In this example, we use Amazon DynamoDB to store user preferences for tailored notifications.
Real-world Example: Airbnb's Personalization Engine
Airbnb utilizes DynamoDB to store user preferences and booking history. This data helps personalize notification content, such as travel recommendations and special offers.
Real-time Analytics and Monitoring
To maintain a robust notification system, real-time analytics and monitoring are essential. Tools like Amazon CloudWatch provide insights into performance and facilitate debugging.
Real-world Example: Uber's Real-time Analytics
Uber employs real-time analytics to monitor notification delivery times and success rates. This data helps them optimize their notification strategy and ensure timely ride updates.
Handling High Traffic Peaks
During significant events or marketing campaigns, notification systems can experience a sudden surge in traffic. Serverless architectures are designed to handle such peaks with ease.
Auto-scaling
Serverless platforms automatically scale based on the number of incoming events. Whether it's Black Friday sales or breaking news updates, your system can handle the load.
Concurrency Control
While scaling is automatic,
you can control the maximum concurrency to avoid unexpected billing spikes. Define concurrency limits to match your budget and expected traffic.
Code Example 6: Setting AWS Lambda Concurrency Limits
MyNotificationFunction:
Type: 'AWS::Serverless::Function'
Properties:
Handler: index.send_notification
Runtime: python3.8
ReservedConcurrentExecutions: 100 # Set your desired limit
In this AWS SAM template, we set a concurrency limit for an AWS Lambda function.
Real-world Example: Zappy's Flash Sales
Zappy, an e-commerce platform, holds flash sales that generate a high volume of traffic. With serverless auto-scaling and concurrency control, they effectively handle the sudden spike in user activity.
Security Considerations
Security is paramount in notification systems, considering they often handle sensitive user data. Here are key security considerations with their technical implementations.
Authentication and Authorization
Ensure that only authorized users or systems can access your notification infrastructure. Implement authentication mechanisms like OAuth or API keys.
Code Example 7: OAuth Authentication for API Gateway
MyApi:
Type: AWS::ApiGateway::RestApi
Properties:
Name: MyNotificationApi
MyResource:
Type: AWS::ApiGateway::Resource
Properties:
RestApiId: !Ref MyApi
ParentId: !GetAtt MyApi.RootResourceId
PathPart: 'notifications'
MyMethod:
Type: AWS::ApiGateway::Method
Properties:
AuthorizationType: CUSTOM
AuthorizerId: !ImportValue MyCustomAuthorizer
RestApiId: !Ref MyApi
ResourceId: !GetAtt MyResource.Id
HttpMethod: POST
In this CloudFormation template, we configure OAuth authentication for an API Gateway endpoint.
Using OAuth ensures that only authenticated users can access notification endpoints.
Data Encryption
Encrypt data at rest and in transit to protect it from unauthorized access. Using HTTPS for secure communication between clients and your serverless functions ensures data integrity and confidentiality.
Error Handling
Error handling is a critical aspect of security. Implementing comprehensive error handling mechanisms, including logging and auditing, helps identify and respond to security threats promptly. Detecting and handling errors can prevent potential security breaches.
Access Control
Implement fine-grained access control to restrict access to sensitive data and notification logic. By managing permissions and access policies, you can ensure that only authorized entities can interact with your notification system.
Conclusion
Serverless architectures offer substantial advantages when building notification systems. They enable scalability, reduce operational overhead, and provide cost-efficiency. With the right design and security considerations, a serverless notification system can effectively engage users and deliver timely updates.
Serverless isn't just a buzzword; it's a practical approach to building robust and efficient notification systems that meet the demands of modern applications and users. Whether you're a CTO or a senior developer, considering serverless architectures for notifications is a strategic decision that can lead to improved user engagement and operational efficiency.
Serverless notification infrastructure, architecture, and system design can potentially transform how we deliver information to users. Embracing this technology is not just an option but a necessity in the rapidly evolving digital landscape. As you explore serverless solutions for your notification system, keep in mind the technical benefits and real-world examples presented in this article.
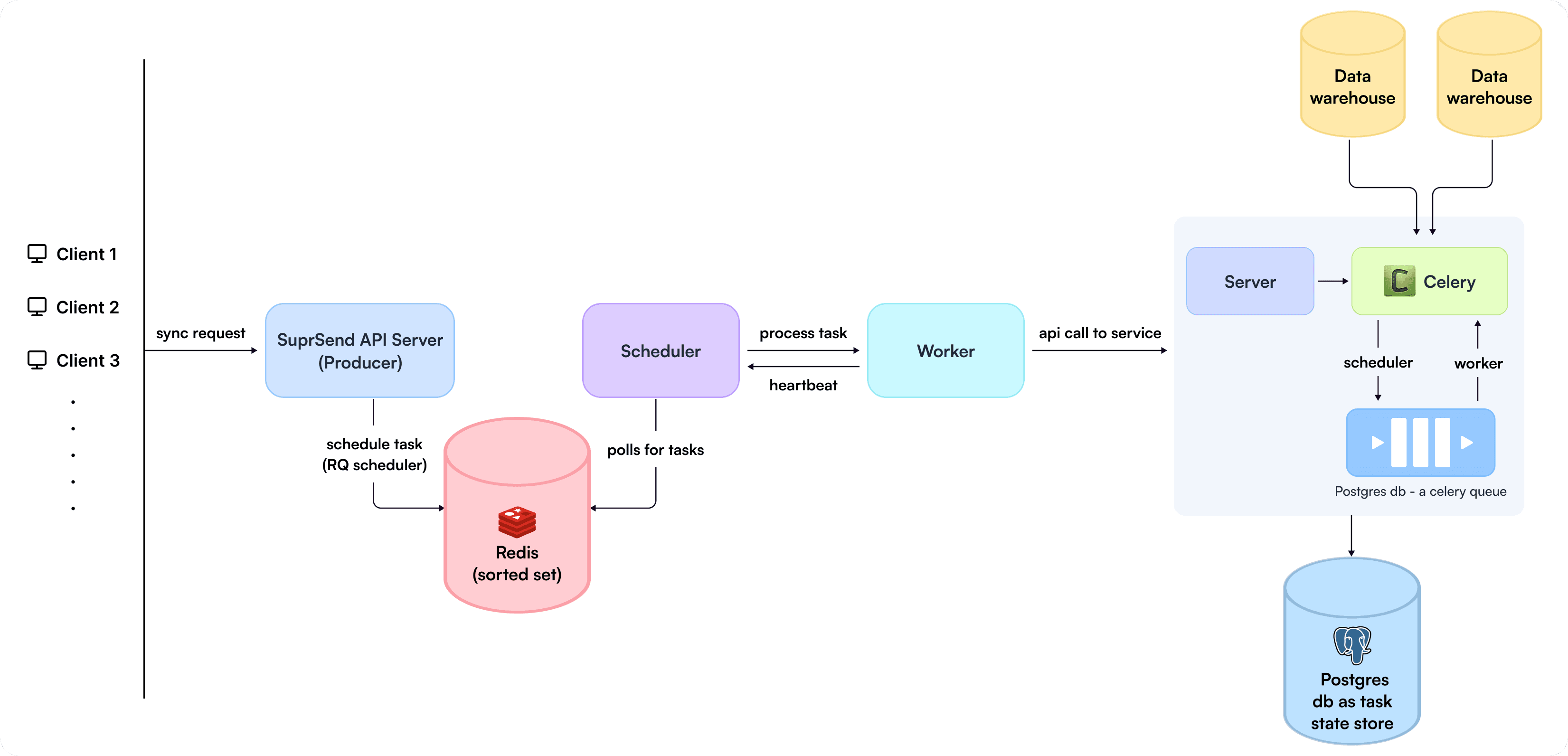
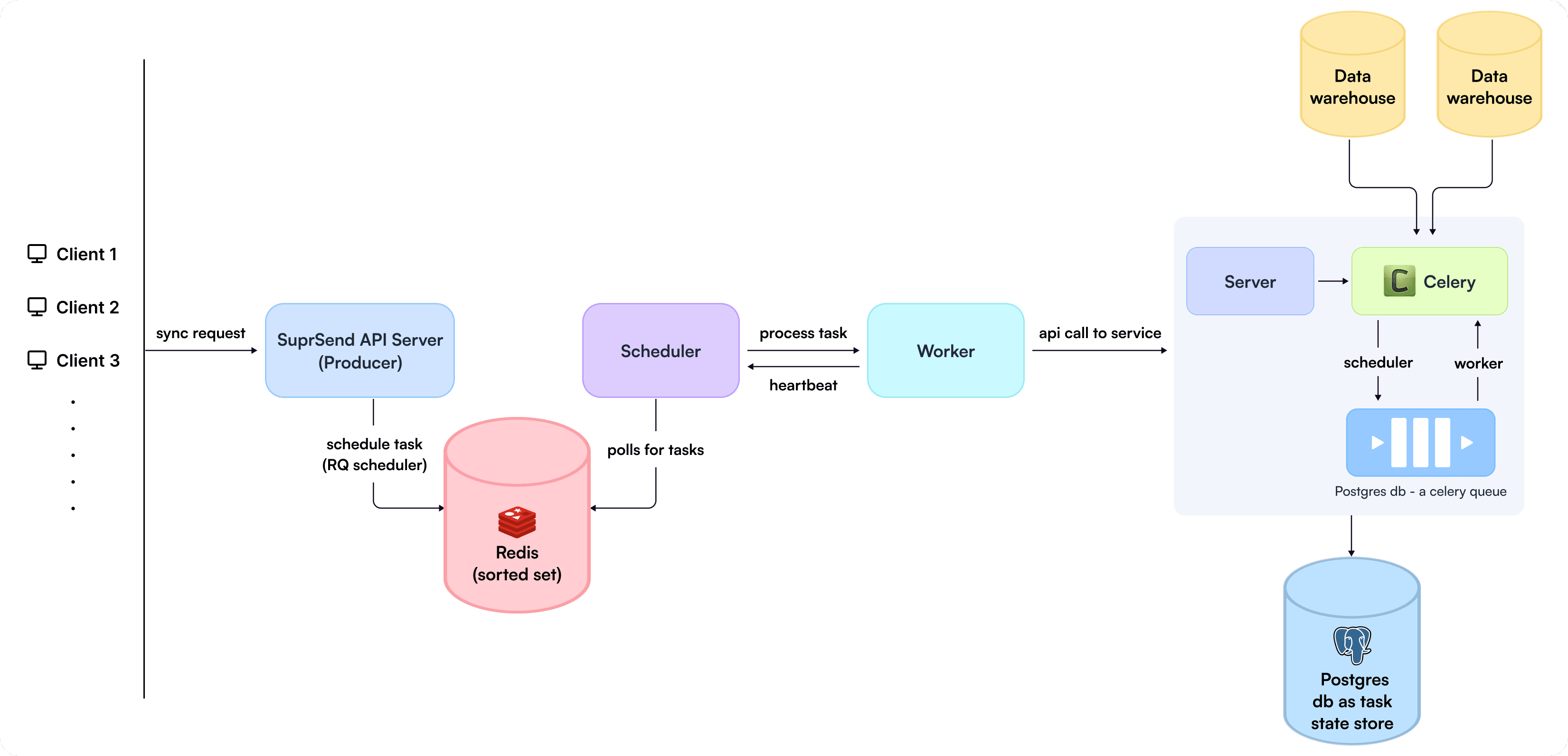
Using SuprSend Notification Infrastructure for your Product
We understand that transforming your development process while maintaining quality and code integrity is a deeply personal journey. At SuprSend, our journey is guided by the passion of our remarkable team. With over two decades of collective experience, our co-founders have poured their hearts and souls into crafting notification systems for diverse mid-to-large-sized companies. We've seen the challenges, the late nights, and the moments of inspiration that create a dependable notification system.
Meet our amazing team – this is us, and we're here to make your journey extraordinary :)

Let's see how we can help you:
Developer-Centric Approach
SuprSend has been thoughtfully engineered to cater to the needs of developers. With a single API, triggering notifications across all channels becomes a breeze, saving you time and effort. Our software development kits (SDKs) are available in major programming languages, and our extensive documentation empowers developers to concentrate on core product development, confident that SuprSend adeptly manages the intricacies of notification delivery.
Comprehensive Analytics and Real-Time Logs
Gain invaluable insights into your notification performance with SuprSend. Access consolidated data on delivered, viewed, and clicked notifications across all channels. Real-time logs provide a transparent window into the flow of notifications, facilitating development, auditing, and debugging. The added advantage of receiving real-time alerts ensures that you can proactively troubleshoot unforeseen issues.
User-Centric Features
SuprSend places user preferences at the forefront of its design. Features like preference management, the delivery of multi-lingual content, and intelligent channel routing ensure that your notifications align with user choices and preferences. Functionalities like batching and digests, frequency caps, and deduplication mechanisms guarantee that your notifications remain well-received.
Handling Diverse Notification Types
Whether you require the transmission of transactional messages, scheduling recurring tasks, managing delays, or broadcasting instant alerts, SuprSend has your requirements comprehensively covered. It provides a versatile toolkit that elevates the user experience, enabling the creation of notification strategies that effectively engage and inform your audience.
Intelligent Workflows
SuprSend empowers you to configure intelligent workflows that ensure dependable and efficient notification delivery. Maximize delivery rates, reduce latency, and create notifications with real value by configuring smart fallback mechanisms, retries, and intelligent routing between channels.
Visual Template Editors
Managing notification templates has never been more straightforward. SuprSend offers robust visual template editors for all channels, effectively decoupling templates from complex coding. With versioning support, you can swiftly implement template changes without deep code intervention.
Seamless Channel Integration
SuprSend seamlessly integrates with all major channels and service providers. Starting with one channel and expanding to more is effortless, without any binding commitments. The flexibility to add or remove providers at will empowers you to craft a dynamic and versatile notification strategy.
Multi-Channel Notification Deployment
SuprSend simplifies the intricate process of deploying notifications across a spectrum of channels. Be it email, SMS, push notifications, WhatsApp, chat, or in-app messaging, SuprSend provides an integrated platform for reaching your user base.
Let's talk, and we may be able to give you some super cool notification insights. And no commitments, we promise!
You can find Gaurav, CTO & cofounder, SuprSend here: GV
You can find Nikita, cofounder, SuprSend here: Nikita
To directly book a demo, go here: Book Demo




